创美装饰-您身边的装饰专家!

028-8322 2952

关于我们 / About Us

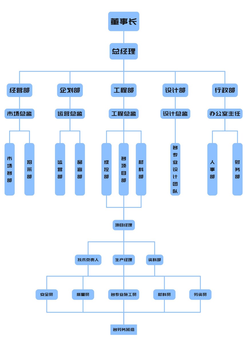
组织架构

WechatIMG1.jpg

在线表单提交
更多
装修类型 *
联系方式 *
面积 *

装修设计预约

2,860,158 人已预约

创意设计 追求完美 铸就经典 



邮箱:878815860@qq.com        地址:成都市环球中心N3区16楼

版权所有 欧亿欧亿体育(中国)   蜀ICP备19037243号-1



创美集团旗企业

扫一扫 付款码

扫一扫 公众

扫一扫 视频号

技术支持: 云企点 | 管理登录
seo seo